(来源:风电头条)
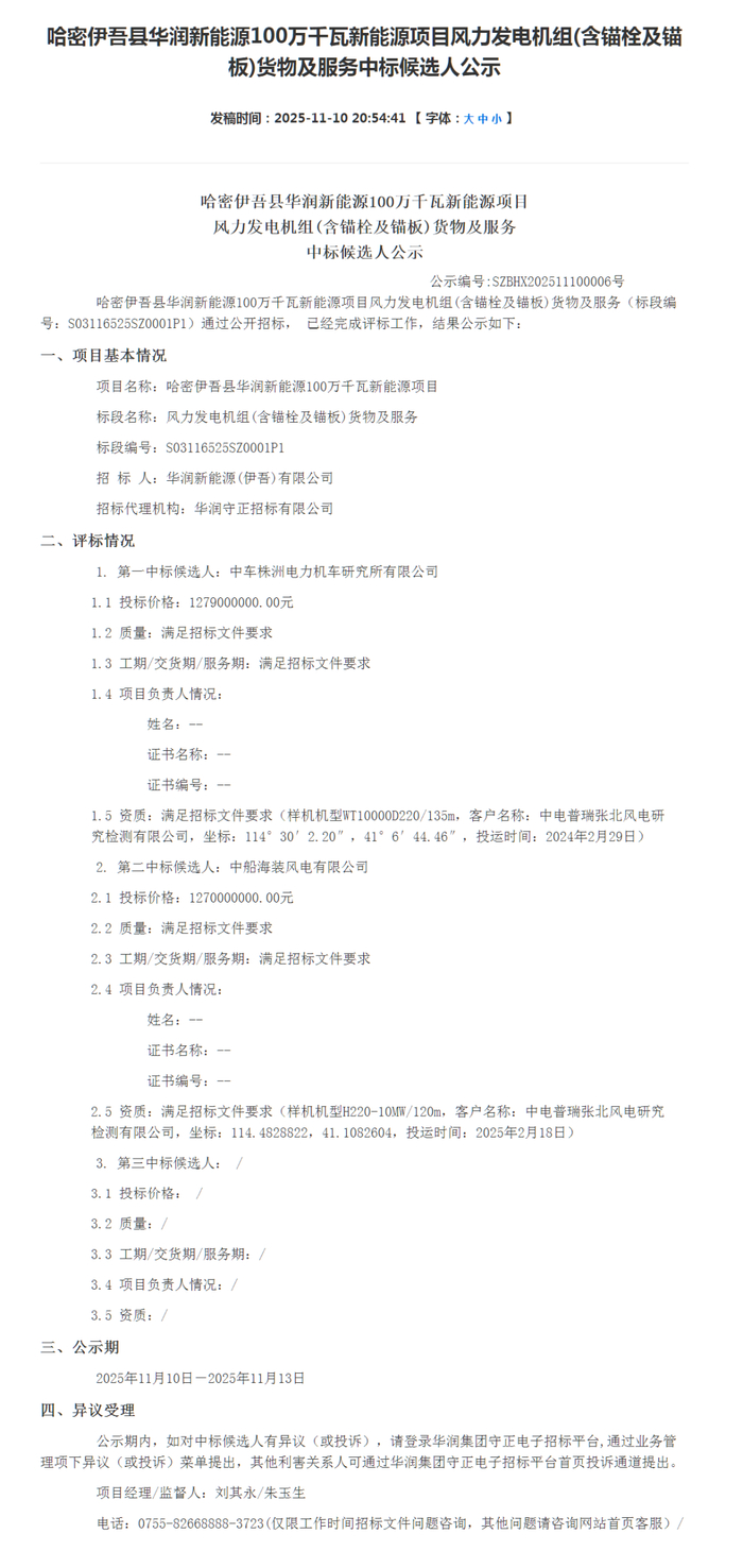
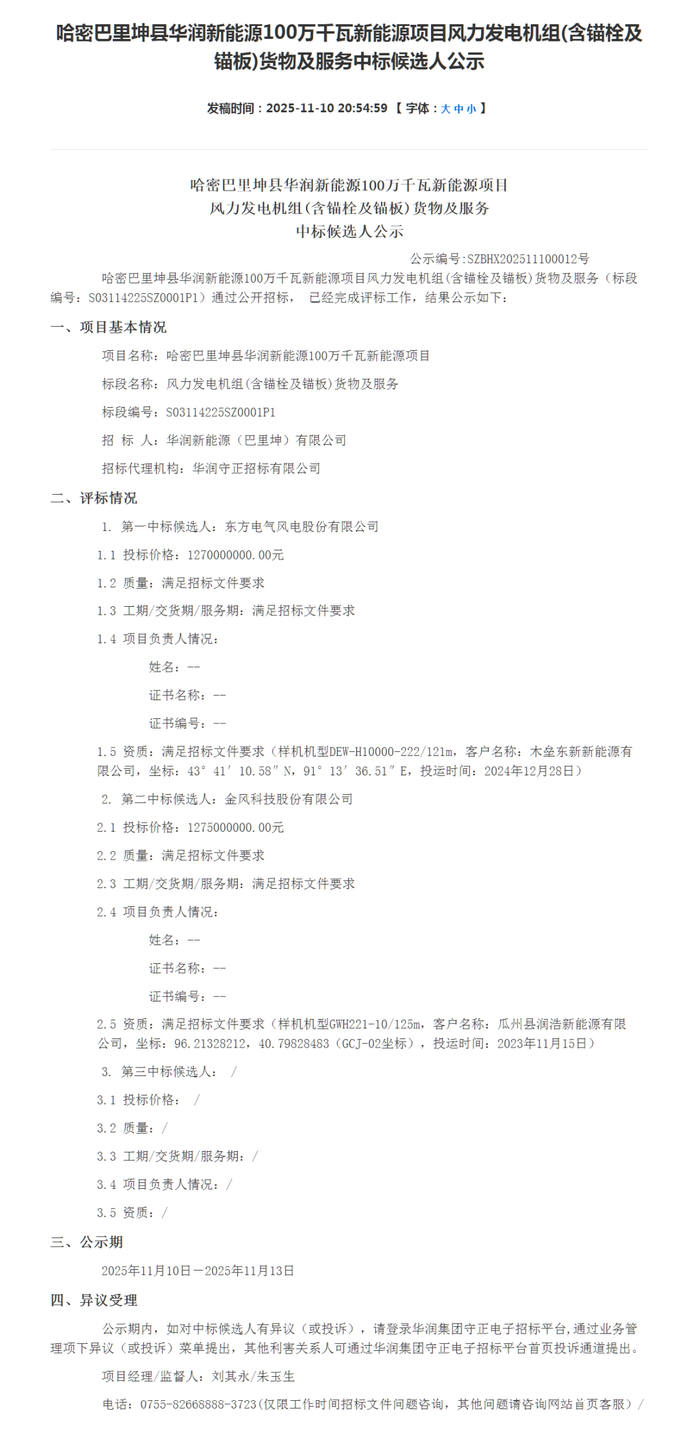
风电头条获悉,11月11日、10日,华润电力菏泽曹县中北部243.75MW风电项目、哈密巴里坤县华润新能源100万千瓦新能源项目、哈密伊吾县华润新能源100万千瓦新能源项目中标候选人公示,项目规模合计2243.75MW,单机容量6.25MW-10MW。
根据公示,东方风电、中车株洲所作为第一中标候选人预中标。

根据招标公告,华润电力菏泽曹县中北部243.75MW风电项目位于山东省菏泽市曹县,项目规模243.75MW,机位数量39个,单机容量6.25MW。项目风机轮毂高度选用140米(17台)和160米(22台)两种,塔型均选用钢混塔架,塔筒门的位置需依据各机位的洪水位高度提升(机位布置详见机位坐标表);单台风机单位千瓦扫掠面积(叶轮直径以型式(产品)认证证书/设计评估符合证明(符合性声明)尺寸为准)不低于6.08㎡/kW,不高于6.20㎡/kW。
交货期/工期:基础预埋件供货时间:2025年11月30日前提供第一批20套;2026年03月10日前提供剩余全部预埋件。塔筒(含混凝土塔筒、钢塔筒)供货时间:2026年03月25日前提供第一批20套;2026年06月20日前提供第二批19套;风电机组供货时间:2026年4月15日前提供第一批10套。2026年6月25日前提供第二批10套。2026年7月30日前提供剩余全部风电机组。
哈密巴里坤县华润新能源100万千瓦新能源项目位于新疆维吾尔自治区哈密市巴里坤县境内,招标范围包括风力发电机组(包含锚栓锚板)设备采购、运输、塔筒设计及服务(箱变上置方案须包含箱变);单机容量须大于8.0MW且小于等于10.0MW,接受混排,混排机型不超过2种;总容量为1000MW,不超过125台,如总容量超过1000MW均按照1000MW核算。全场平均单位千瓦扫风面积不低于3.80m2/kW;叶轮直径不大于222m。叶尖距离地面最小距离不小于9.5m(计算方法:轮毂中心高度减去认证叶轮直径的1/2)。塔筒为钢塔型式。
交货期:锚栓、锚板及设计文件交货:2026年3月31日前,第一批 (40套)到货;2026年5月31日前,第二批 (40套)到货;2026年6月30日前,剩余锚栓、锚板全部到货。风电机组交货:2026年5月30日前,第一批(20套)到货(含5套吊装必要的工器具-免费租赁);2026年7月31日前,第二批(30套)到货(含5套吊装必要的工器具-免费租赁);2026年9月30日前,第三批(30套)到货;2026年11月30日前,剩余风电机组全部到货。技术资料:2026年11月30日前,全部到齐。随机工器具及备品备件等:2026年12月31日前,全部到齐。
哈密伊吾县华润新能源100万千瓦新能源项目位于新疆维吾尔自治区哈密市伊吾县境内,招标范围包括风力发电机组(包含锚栓锚板)设备采购、运输、塔筒设计及服务(箱变上置方案须包含箱变);单机容量须大于等于8.35MW且小于等于10MW,接受混排,混排机型不超过2种;总容量为1000MW,如总容量超过1000MW均按照1000MW核算,不超过120台风电机组。全场平均单位千瓦扫风面积不低于3.80m2/kW;叶轮直径不大于222m。叶尖距离地面最小距离不小于9.5m(计算方法:轮毂中心高度减去认证叶轮直径的1/2)。塔筒为钢塔型式。
交货期:锚栓、锚板及设计文件交货:2026年3月31日前,第一批 (40套)到货;2026年5月31日前,第二批 (40套)到货;2026年6月30日前,剩余锚栓、锚板全部到货;风电机组交货:2026年5月30日前,第一批(20套)到货(含5套吊装必要的工器具-免费租赁);2026年7月31日前:第二批(30套)到货(含5套吊装必要的工器具-免费租赁);2026年9月30日前:第三批(30套)到货;2026年11月30日前:剩余风电机组全部到货。技术资料:2026年11月30日前,全部到齐。随机工器具及备品备件等:2026年12月31日前,全部到齐。
公告如下:



来源:华润守正采购交易平台


